近日配资中国登录,贵州省毕节市两所民办学校相继公开发声明,指责对方学校中考和高考数据造假,并进行虚假宣传,7月20日,极目新闻记者获悉,此事已引起当地教育主管部门关注。

7月14日,毕节梁才学校在其社交平台官方账号发布声明,七星关东辰实验学校管理干部陈某某在公开的家长群内,使用极具侮辱性的“凉菜”“他们作不了弊了撒”等对毕节梁才学校进行诽谤。梁才学校指陈某某的言论严重侵害该校声誉权。
梁才学校还在声明中称,七星关东辰实验学校对高、中考成绩有进行虚假宣传,如2025年中考成绩600分以上39人、2025高考成绩600分以上230人,都是弄虚作假的宣传,相关部门有真实数据可以证明。
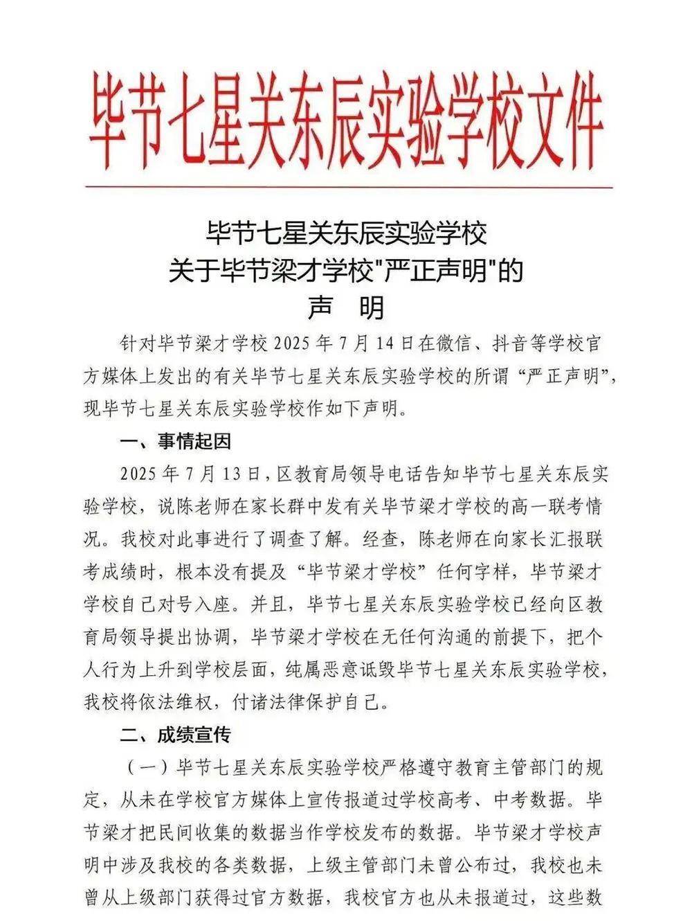
针对毕节梁才学校的声明,当天,毕节七星关东辰实验学校也在其官方账号发布声明,指毕节梁才学校是自己对号入座。

东辰实验学校的声明也称,毕节梁才学校涉嫌虚假宣传。如2024年高考成绩查分后,第一天宣传600分以上有378人,第二天宣传有398人,第三天宣传有418人;2025年中考600分以上的,一开始宣传有74人,后又宣传88人。声明中指毕节梁才学校声明中涉及该校的各类数据是为了不当竞争,故意捏造。
极目新闻记者查到两份声明的原文,一则名为《毕节梁才学校严正声明》,一则名为《毕节七星关东辰实验学校关于毕节梁才学校‘严正声明’的声明》,两则声明后面都盖有学校的公章。
7月20日,极目新闻记者登录两所学校的官方账号,发现各自已将声明撤销。随后,记者向毕节梁才学校咨询为何要撤销声明,一工作人员表示,经当地教育主管部门介入协调,两校已握手言和。记者又联系东辰实验学校,但无人接电话。
毕节梁才学校上述工作人员表示,学校发表上述声明,是因对方学校的老师在家长群发表作弊相关言论,“说我们学校的成绩是作弊得来的,只是没有指名道姓,这肯定是污蔑啊,我们学校每次考试都是很正规的。”记者又联系关东辰实验学校,但无人接电话。
据两校的官网介绍,两所学校均位于毕节市七星关区,集小学、初中、高中于一体。梁才学校是一所K12的民办学校由四川两家公司共同出资建设,办校有十余年,在校学生9200余人。东辰实验学校2015年开始招生,学校现有学生近5000人,由四川一教育管理集团投建。
(来源:极目新闻)配资中国登录
举报/反馈配资门户提示:文章来自网络,不代表本站观点。